What Is The Hierarchy Of Hr Positions
If you're looking for picture and video information linked to the keyword you've come to pay a visit to the right blog. Our site provides you with suggestions for viewing the highest quality video and picture content, hunt and find more enlightening video content and graphics that fit your interests.
comprises one of thousands of video collections from several sources, especially Youtube, therefore we recommend this movie for you to view. It is also possible to bring about supporting this website by sharing videos and graphics that you like on this site on your social networking accounts like Facebook and Instagram or tell your closest friends share your experiences about the ease of access to downloads and the information you get on this site. This blog is for them to stop by this site.

It is crucial for employees to understand and respect this chain of command to avoid miscommunication in overlap and to avoid potentially overwhelming one specific manager.
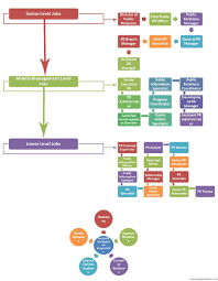
What is the hierarchy of hr positions. HR job hierarchy Human resources departments often build a hierarchy of jobs each level containing employees who may support others or perform specialized duties. Here is a list of human resources job levels a company might have. Below is a more detailed list of common issues that arise when the HR chain of command is not followed. Job titles are used to describe a persons role and level within a company.
These are the typical titles used by employees who work in HR jobs. Chief Human Resource Officer. These officials handle all the HR related work and the team ardently and report only to the CEO of the company. Middle Level Human Resource Jobs.
The average pay for a Chief HR Officer is 156000 per year. Various job profiles in the top level human resource management hierarchy are as follows. The position hierarchy is an organizational hierarchy. Chief Human Resource Officer Job Description HR Job Title Resources.
This position is truly strategic and is an exempt level executive position. These are the dedicated professionals who are responsible to take care of the human resources department for any corporation. Examples of generalist job titles include HR business partner. Professionals reach at this level with their strong dedication and years of experience.
This is the lowest level of the hotel management hierarchy ie. Entry-level generalist positions are often titled human resourcepersonnel assistant and support the work of the whole department. Also you can search for a position by position ID or by the name of the worker who is assigned to the position. HR Manager HR managers are human resource expertise professionals.
Positions are an important element of the lower level of an organization hierarchy. So as you keep your eyes open for jobs in HR you must sort through many job titles. The head of the HR department always reports directly to the chief executive officer. The positions above introduce employees to the multifaceted world of HR but higher-level positions can become available after youve gained more experience.
The Hierarchy Diagrammer included with Oracle HRMS enables you to create your position hierarchies graphically and make intuitive drag-and-drop changes to them. You can rise through the ranks in your organization as an HR manager or director or you can branch out on your own as an HR consultant. Many entrants to the sector come from Recruitment Agent positions where they have picked up the basics of how HR departments do business. HR department or branch manager.
HR stands for Human Resources and is one of the most important and vital administrative rank in the industry. The HR titles hierarchy above is typical of many other departments with the normal 6 major levels of job titles Chief VP Director Manager Individual Contributor and Entry-Level. The HR organization and HR departments are evolving from administrative departments that lead the transactional HR activities of record-keeping payroll and employee benefits administration into teams led by C-level executives and directors who report to C-suite. People services specialist or manager.
Chief Human Resources Officer CHRO HR Generalist. For example the position Sales manager East is one of the positions that is associated with the job Sales manager A position exists in a department and may have only one worker associated with it. In this article well give you a complete guide on how to select the appropriate job titles for your small business. Their key responsibilities involve hiring and recruiting officials for the hotel management along with maintaining the attendance salaries track etc.
Each position in human resources handles slightly different tasks. Posting positions with the wrong job titles can slow down hiring with piles of useless resumes and wasted interviews. Once you do the options become even more varied. In businesses large or small those with multiple layers of authority within the human resources department are likely to have several different positions and classifications to fill.
A position is an individual instance of a job. Deputy Director legal and payroll. This ranking helps ensure the department operates smoothly and meets the companys personnel needs. If you have multiple position hierarchies you can view the hierarchy for each hierarchy type in the position hierarchy.
Following are few profiles that acquire highest level in the hierarchy.